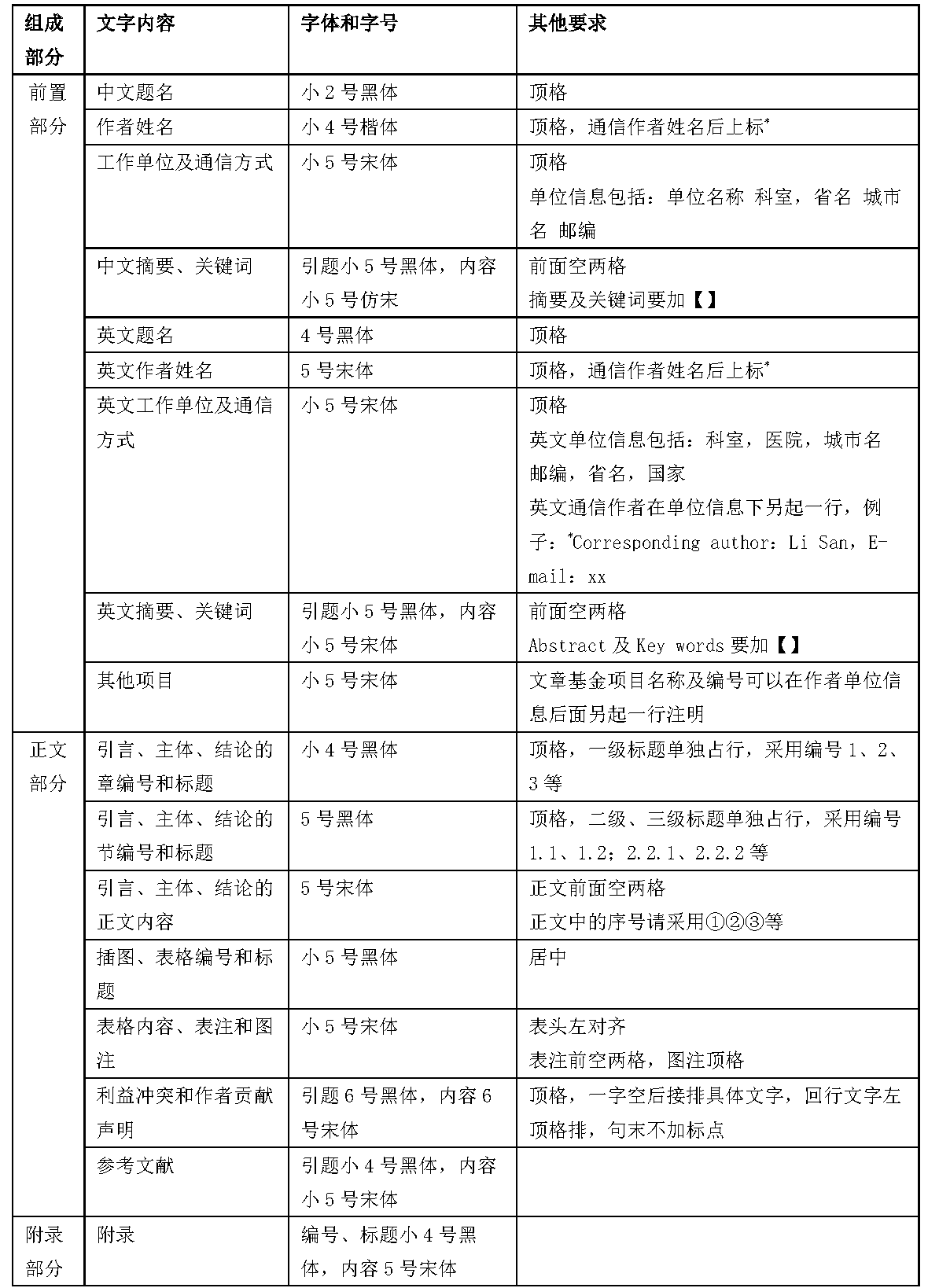
1 主要格式要求

2 参考文献撰写举例说明
举例:
[1]
SUNG H, FERLAY J, SIEGEL
RL, et al. Global cancer statistics 2020:GLOBOCAN
estimates of incidence and mortality worldwide for 36 cancers in 185 countries[J].
CA Cancer J Clin, 2021,71 (3):209-249.
[2]
陈鸿,
杨少华, 洪春虹, 等. 免疫检查点抑制剂在转移性结直肠癌患者治疗中的研究进展[J/CD]. 消化肿瘤杂志(电子版),
2020, 12(1): 20-25.
[3]
KHAN MG. Cardiac drug
therapy[M]. 4th ed. London: WB Saunders Company, 1995.
[4] 篠原尚,水野惠文,牧野尚彦. 图解外科手术:从膜的解剖解读术式要点[M]. 刘金钢. 3版. 辽宁:辽宁科学技术出版社, 2013:1-17.
[5]
任宇亮,欧虹灵,吴慧袁,等. 重楼皂苷I 激活Hippo 信号诱导结直肠癌细胞凋亡及自噬的作用机制[J/OL]. 中国实验方剂学杂志.(2022-11-03)[2023-04-13].
https://kns.cnki.net/kcms/detail/11.3495.R.20221103.1120.002.html.
[6]
杨宁. HLA-G 诱导肝脏移植免疫耐受的研究[D]. 上海: 第二军医大学, 2004.
备注:页码之间连接用“-”(半字线),不能用“~”;起止页码注写完整,不能用“1213-21”的形式;注意各条项目之间的标点符号书写正确,全部使用英文半角标点符号,每个标点符号后加一英文半角空格。其中,光盘类期刊电子文献需要著录为[J/CD];专著文献[M]需著录出版地项目,2版和2版以上的要著录版次,翻译者姓名(如有)需著录,参考全书可不加页码项目;互联网数据库[OL]要著录(发表时间)[引用日期]以及文献的获取和访问途径;学位论文[D]要著录学位授予单位所在城市、学位授予或论文出版单位及年份。
3 其他
1. 英文作者姓名格式:姓氏在前,名字在后,首字母大写,例如:Hu Wenzhang。
2. 中文作者单位格式:医院与科室之间有全角空格,省份、城市与邮编之间有全角空格。
3. 中英文各关键词间用“;”加全角空格隔开。英文关键词首字母大写。
4. 文后参考文献的著录,需注意作者姓名一律姓氏在前,名字在后;英文的名字采用首字母缩写形式,缩写名后不加缩写点;英文姓名采用大写字母。
5. 正文后需著录利益冲突、作者贡献声明、人工智能使用声明。
- 作者贡献声明需写明每位作者对研究的计划、实施和报告做了哪些具体工作,如:直接参与(酝酿和设计试验、实施研究、采集数据、分析或解释数据),文章撰写(起草文章、对文章的知识性内容作批评性审阅),工作支持(统计分析、获取研究经费、行政支持、技术或材料支持、指导、支持性贡献),其他。
- 人工智能使用声明需说明使用者、工具名称、使用目的和日期、用于生成文本的提示和内容等。
利益冲突 所有作者均声明不存在利益冲突
作者贡献声明 (原创性论著必须著录)
例:xx,负责试验设计、试验操作、数据收集和初步分析,并撰写论文的大部分内容;xx,参与试验设计和数据分析,并撰写论文的部分章节;xx,负责数据的最终分析和论文的校对工作
人工智能使用声明 本文未使用任何人工智能相关工具对文字及图片进行处理
如有:在本作品的准备过程中,作者使用了[AIGC具体工具/服务名称]来[使用目的:如文献调研/数据分析/图表制作等]。使用此工具/服务的日期和时间为[具体日期和时间],并通过[提示和问题]生成了相关文本。使用此工具/服务后,作者根据需要对内容进行了审查和编辑,并对出版物的内容承担全部责任
友情链接

关注我们